오늘은 3DS MAX에서 모델링할 때 뒷배경을 바탕으로 모델링을 하게 됩니다
그래서 뒷배경을 세팅할 때의 팁을 설명하고자 합니다
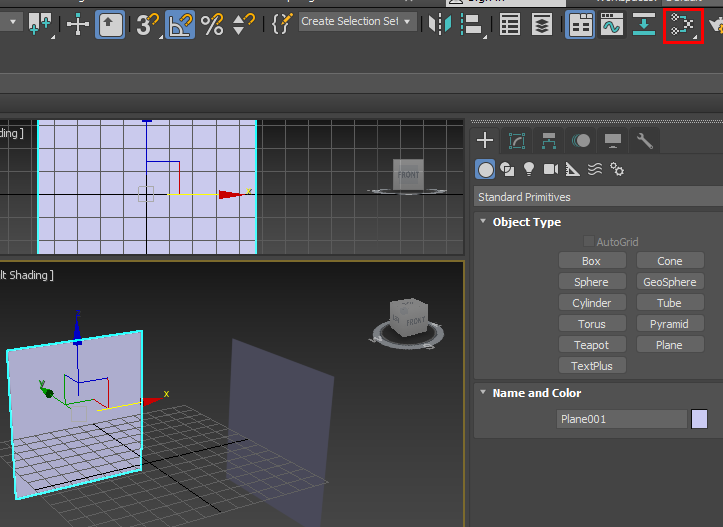
3DS max를 열고 Geometry 아이콘을 선택하여 Plane을 생성합니다
그리고 Parameters를 원래 뒷 배경으로 사용할 가로 세로 크기를 넣습니다
포토샵에서 imgw size로 들어가면 쉽게 이미지 크기를 알아볼 수 있습니다


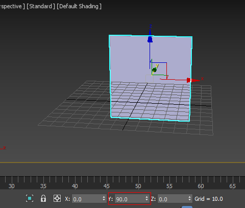
plane 위치를 x:0 , y:90, z:0으로 맞춥니다

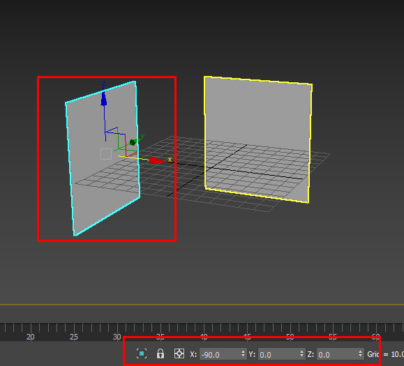
plane을 선택하고 Shift 키를 누르고 copy 합니다. 그리고 z 축 방향으로 -90도를 틀어서 위치를 x -90, y 0, z 0로 놓습니다


Plane을 선택하고 Material Editor 아이콘을 클릭하여 들어갑니다

Standard 메터리얼을 선택하여 드래그해서 view 화면에 나타나게 합니다

Bitmap을 선택하여 view화면에 나타나게 하고 Standard Material에 Diffuse Color에 연결합니다

Bitmap을 선택하고 아래 그림과 같이 Bitmap의 None을 선택하여 백그라운드로 사용할 그림을 선택합니다


Plane을 선택하고 Assign Material to Seletion을 누릅니다 그리고 Show Shaded Material in Viewport를 선택합니다 그러면 화면에서 백그라운드 그림이 나타나게 될 것입니다

copy 하였던 Plane2 도 마찬가지로 합니다

Plane을 선택하여 마우스 오른쪽 버튼을 누르고 Object Properties를 선택합니다

General에서 Freeze를 선택하고 BackfaceCull과 Edges Only를 선택되게 합니다 그리고 Show Frozen in Gray를 선택 해제합니다

Plane2도 Plane과 같이 세팅합니다

아래 동영상과 같이 나오면 세팅이 완료되었습니다
'3DS Max 강의 ' 카테고리의 다른 글
| 3Ds max 인체 모델링 (몸통) Low poly 모델링 (0) | 2020.12.04 |
|---|---|
| 3DS MAX 남자 얼굴 모델링 Low Poly 모델링 (0) | 2020.11.09 |
| 3DMax 파일 FBX파일 변환후 Unity 로 임포트 하기 (0) | 2019.08.31 |
| 3DMAX 모델링 트러스 모양의 오브젝트 만들기_ 3D 맥스 강의_그래픽스 (0) | 2019.08.05 |
| 3DMAX 강좌 단축키 알아 두면 3D 맥스 쉬워져요 맥스 강의 맥스 팁 (0) | 2019.08.01 |