3DS 맥스로 캐릭터를 만들고 맵핑을 하겠습니다
먼저 캐릭터 머리 오브젝트를 선택 합니다

캐릭터 오브젝트 선택하고 Unwrap UVW 선택

Unwrap UVW 의 Polygon을 선택하여 Map Seams 끄면 오브젝트의 녹색선이 없어집니다

Peel 메뉴에서 Point to Point Seams 선택합니다

캐릭터를 평면으로 보이게 하기 위해서 가위질을 한다고 생각하고 머리를 가위질을 할 부분을 선택하여 선을 긋습니다

가위질이 끝나면 Peel 의 Pelt Map을 선택하여 맵을 펴줍니다

StarPelt를 누릅니다

StartPelt 를 누른 후 Sethings를 누르고 Relax By Polygon Angles를 누른 후 StarRelax 맵이 펴질때 까지 기다립니다

캐릭터 얼굴 형태에 맞게 버텍스를 움직여서 정리합니다

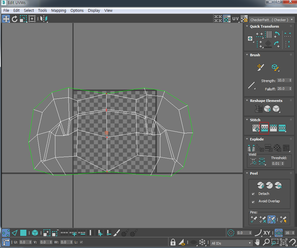
정리한 맵을 UV 안에 넣고 CheckerPatt (Checker)를 선택하고 맵이 잘 펴졌는지 확인합니다 체커 모양이 고르게 잘 나오면 대부분 맵이 잘 펴진 형태입니다

맵을 핀 다음 UV 안에 정리하고 맵을 저장 합니다
Render UVW Template를 누릅니다

Render UVW Template 설정 바가 나오면 width와 Height 설정을 한 후 Render Output으로 저장할 경로 설정하고 Render UV Template를 누릅니다

저장한 맵을 포토샵이나 그림 툴을 이용하여 맵을 그립니다


맵핑을 하고 Material Editor를 들어가서 Standerd 매터리얼을 선택합니다

Standard 매터리얼의 Bitmap을 선택하여 맵핑한 그림을 선택합니다

Bitmap을 Diffuse Color에 연결하고 Assign Material Selection을 누르고 Show Shaded Material Viewport를 클릭합니다

캐릭터 오브젝트 얼굴에 맵핑을 한 모습



몸통도 얼굴과 같이 맵을 핀 다음 포토샵이나 그림 툴로 맵 그림을 그리고 메터리얼을 만들어 비트맵으로 연결한 후 Assign Material 합니다



'3DS Max 강의 ' 카테고리의 다른 글
| 3DS MAX 모델링 이미지 셋팅 모델링 할때 백그라운드 셋팅 할때 (0) | 2020.11.01 |
|---|---|
| 3DMax 파일 FBX파일 변환후 Unity 로 임포트 하기 (0) | 2019.08.31 |
| 3DMAX 모델링 트러스 모양의 오브젝트 만들기_ 3D 맥스 강의_그래픽스 (0) | 2019.08.05 |
| 3DMAX 강좌 단축키 알아 두면 3D 맥스 쉬워져요 맥스 강의 맥스 팁 (0) | 2019.08.01 |
| 3DMAX 바이패드 감추고 랜더링 하기 이미지 뽑기 맥스 강의_그래픽스 (0) | 2019.07.24 |